│
會員登入
│
註冊
關於台越
創會理事長
台越協會理、監事
台越協會沿革
最新報導
最新報導
評估投資越南
尋找土地-廠房
優惠政策
高技術人才資源
越南勞動資源
落地越南須知
在地聯盟
加入會員
加入會員
台越協會章程
會員名錄
聯絡我們
地平線翻譯-公證
文章分類
最新報導
最新報導
首頁
>
最新報導
>
最新報導
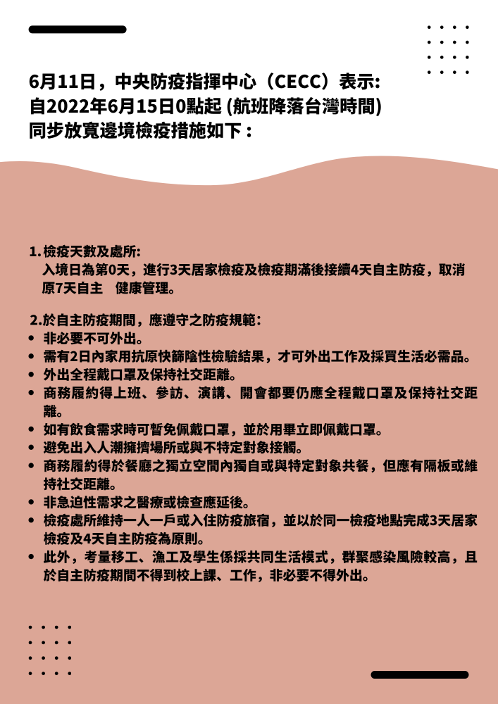
6月15日0點開始,台灣逐步開放
Post Update by 小編 on 2022-06-16 10:57:49
▲TOP
分類:
最新報導
│ 訪問次數:
720
本文標籤:
此分類上一篇:
2022 6月15日0點開始,台灣逐步開放
此分類下一篇:
2022年 台灣貿易推動合作委員會
上一篇:
2022 6月15日0點開始,台灣逐步開放
下一篇:
2022年 台灣貿易推動合作委員會
回應本篇 ▼
姓名(*必填)
信箱(*必填)
網站
拖動滑塊驗證
〈 返回列表
首頁
關於台越
創會理事長
台越協會理、監事
台越協會沿革
最新報導
最新報導
評估投資越南
尋找土地-廠房
優惠政策
高技術人才資源
越南勞動資源
落地越南須知
在地聯盟
加入會員
加入會員
台越協會章程
會員名錄
聯絡我們
地平線翻譯-公證
會員登入
註冊